product

产品中心
新驱动智慧消防管控平台
2020-01-06 | 发布者: admin | 阅读: 2623
新驱动智慧消防管控平台
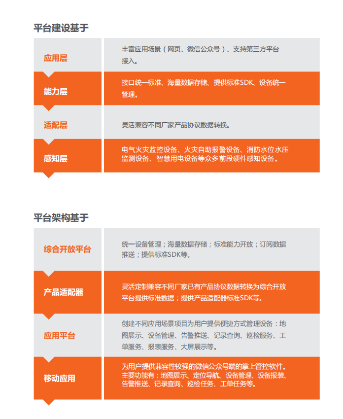
新驱动智慧消防管控平台是运用物联网、大数据及云技术整合智慧消防巡查系统、智慧消防用电隐患预警系统、智慧消防用水监测系统、消防培训系统、消防可视化监测系统、智慧烟感探测系统等系统搭建的一体化城市级智慧消防。

平台功能
★实时监控
24小时监视各探测点的剩余电流、温度、电压、电流、用电参数、故障电弧、电能、消防水,防火门、烟感、气感等设备状态等信息;
★角色管理
平台可根据用户的需求提供平台操作功能,分模块管理。
★历史记录
所有告警信息及远程控制均被记录入日志,并可供用户方便查询;
★数据分析
针对采集的数据进行各种模型分析和报告,为客户******安全隐患,提供能耗分析功能;
★报警提醒
当平台收到报警或故障信息时,平台将以短信、电话或APP推送等方式通知管理人员,提醒关注故障状况,并采取相应的措施******隐患;
★权限管理
平台通过对用户类型实施分级管理以实现更高的信息安全,拥有相应授权的用户可以对授权范围内的项目、设备、探测器等监测数据和运行情况进行查看、配置修改,从而提高系统整体安全性;
★远程控制

具备权限的管理人员可以远程设定探测器的各种参数值,或者对监控设备进行分闸、复位、消音、自检和远程设置参数等操作,方便管理,同时提高工作效率。

  • 上一张:暂无
  • 下一张:暂无
联系我们
地址:福建省泉州市丰泽区东海湾泉州上实大厦9层
E-mail:xinqudong@yeah.net
电话:0595-28665898

扫码关注我们
新驱动(福建)信息科技有限公司版权所有        备案号: 闽ICP备19026891号-1         平台入口     技术支持:龙采科技集团